3 min read

Why Public Health Messaging Keeps Failing — And What Might Fix It

I built a mathematical simulation to figure out why public health messaging keeps failing. Here's what it showed.
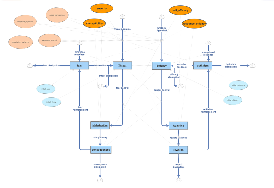
The Integrated Parallel Processing Model is an update to the Extended Parallel Processing Model, built in a systems dynamics modeling program called Insight Maker.
The Integrated Parallel Processing Model is an update to the Extended Parallel Processing Model, built in a systems dynamics modeling program called Insight Maker.

Twenty years ago in graduate school I worked with one of my professors on an experiment that made novel use of Kim Witte's Extended Parallel Process Model. This model was an attempt to explain why fear-based public health messages sometimes work and sometimes backfire. The basic idea: when people encounter a threatening message, they make two quick assessments. How serious is this threat and can I actually do anything about it? Get both right and people take protective action. Get the second one wrong — scare people without giving them a path forward — and they actively resist.

The EPPM is elegant, but the scientific literature has shown inconsistent results, mixed findings, and eventually serious calls to abandon it entirely. And then the pandemic happened.

Watching COVID public communication unfold in real time was, for someone who had spent years thinking about fear appeals, genuinely painful. The messaging was heavy on threat — and the threat was real, that was not the problem — but the efficacy content arrived late, changed constantly, and was undermined by contradictory signals from the same authorities delivering it. What followed was predictable: defensive processing at population scale. Denial, resistance, reactance. People not ignoring the message but actively pushing back against it.

So I went back to the EPPM and started to wonder if the experimental literature testing it had been making a basic error for thirty years. Witte's theory is explicitly about perceived threat and perceived efficacy — what an audience member actually feels and believes, not what a researcher designed a message to convey. But study after study tested messages that were intended to produce high threat or high efficacy, declared the intention equivalent to the perception, and then received results that were inconsistent. I started to feel that the model was never properly tested and began looking for a way to fix the problem. So I built a systems dynamics model that eliminated the message resonance problem that I call the Integrated Parallel Processing Model (IPPM). It’s essentially a mathematical simulation.

Rather than a branching decision tree showing which path people take, the simulation represents the emotional and behavioral response to a message as a system of interconnected feedback loops that evolve over time. Fear builds on itself. Hope, properly cultivated, does too. The competition between them determines not just whether someone takes protective action, but the trajectory of that response over days and weeks and what happens under repeated exposure.

Fear appeals are not optional. Many comm studies theorists wish they are, but life is dangerous. Threats exist and must be communicated. When you tell someone they are at risk of a serious disease, that will activate a fear response. The question was never whether to include threat content. The question is what you pair it with, and in what proportion, and in what sequence.

The IPPM shows that efficacy content does not merely balance threat content, it must exceed it by a meaningful margin from the first moment of exposure. And it must give people something they can actually do, early enough that they experience a small success before the larger ask arrives. The hope loop — a feedback structure I found missing from Witte's original formulation — needs fuel from real behavioral experience to sustain itself.

The IPPM is built in Insight Maker, a free web-based simulation platform, and is available to run and explore. You can adjust the four key variables representing how an audience perceives a message — severity, susceptibility, self-efficacy, and response efficacy — and watch how those inputs play out over time across emotional and behavioral trajectories. The full model code, scenario definitions, and Python and JavaScript runners are also available on GitHub for researchers who want to run simulations programmatically or extend the model. An accompanying paper is in progress.

The pandemic was not the last time we will need to communicate serious threats to large populations under pressure. Building better tools for that work felt, honestly, like the minimum responsible response to watching it go wrong.